Peer Review Process

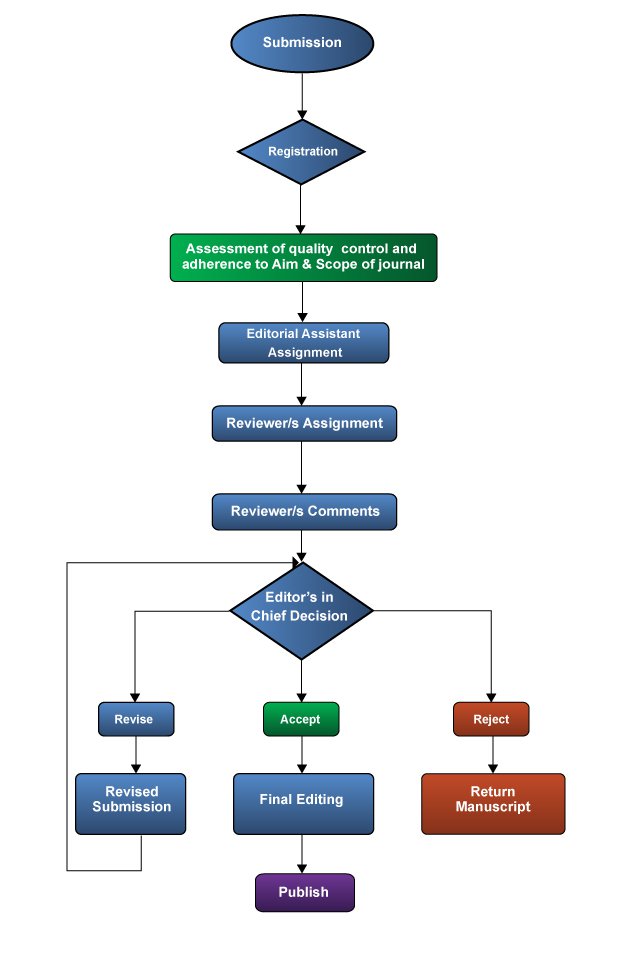
 Peer review is the major quality keep measure for any academic journal. In this process, experts in the relevant fields, analyze the scholarly work from every perception, including its writing, the accuracy of its technical content, its documentation, and its impact on and implication to the discipline.

 
Reviewers play a pivotal role in scholarly publishing, and their valuable opinions certify the quality of the article under thoughtfulness. Peer review helps to approve research, establishing a standard for evaluation within research communities. Further, standard review process shall take 7 - 10 days time.

IJAR - Indian Journal of Applied Research employ the peer review process in order to maintain academic standards and insure the validity of individual works submitted for publication. In addition, follows a single-blinded peer review process, to ensure independent editorial decision-making.

Depending on reviewer commentary and recommendations, manuscripts may be sent back to authors for revision. After the assistant editor receives the revised manuscript, it is assigned to the reviewer(s) once again, for approval of changes. But the final decision to publish is made by the Editor-in-Chief.
 
IJAR - Indian Journal of Applied Research will grant a double-blinded peer-review process upon an author´s request, and this requires the prior approval of the Editor-in-Chief

 
Peer Review Process

 

UGC CARE JOURNAL APPROVAL STATUS

l
  •     IJAR is a Peer-Reviewed Journal and valid as per New UGC Gazette regulations on minimum qualifications for appointment of teachers and other academic staff in universities and colleges (Date:25/07/2025) View More Detail

QUALIS APPROVED JOURNAL-BRAZIL,Click Here

X

Journal Template

Download Template

Latest News

  • Call for Papers..

    IJAR invites high-quality Research Papers/Articles for January-2026 Issue. ...

    IJAR - Indian Journal of Applied Research
  • December Issue Released ...

    Now you can access December issue. We thank all our Authors for supporting our efforts in the Area of Research ....

    IJAR - Indian Journal of Applied Research
  • Read More